搜狗输入法下载 >> 搜狗输入法下载通知 >> 正文
2016-04-26
特此公示。公示期为4月26日至5月3日,若有异议,请以书面形式于5月3日前向外事处反映。
联 系 人:刘伟婷
联系电话:0451-86677452
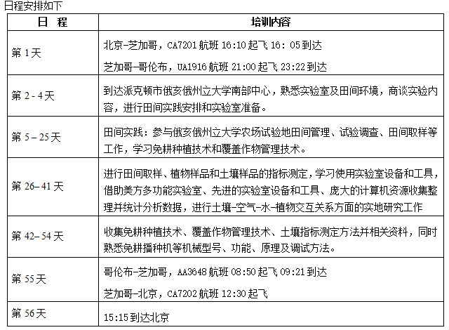
附件:邀请信及日程中英文
上一篇:关于专业硕士2016级新生报到及北京上课的通知
下一篇:关于征集2016年“中澳青年科学家交流计划”赴澳人选的通知
主办单位:搜狗输入法下载-下载搜狗输入法 备案序号:黑ICP备11000329号技术支持:搜狗输入法下载 农业遥感与信息研究所
哈公网安备23010002004411号